.          
 
                 
 
   
   
   
   
   
   
   
   
   
   
   
   
   
   
   
   
   
   
   
   
   
   
   
   
   
   
   
   
   
   
   
   
   
   
   
   
   
   
   
   
   
   
   
   
   
   
   
   
   
   
   
   
   
   
               
 
Contract CV/2005/11 SCALE N.T.S. DATE 2006
   
Operation of Public Fill Reception Facility at TM38 CHECK FLWY DRAWN YPK
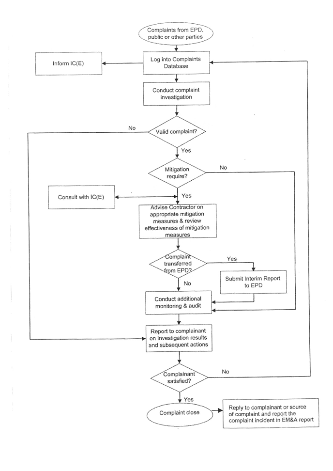
Environmental Complaint Handling Procedure JOB NO. S00506 APPENDIX No.   Rev.
  J -