| . | |||||||||||||||||||||||||||||||||||
|
|||||||||||||||||||||||||||||||||||
|
Contract No. CE 28/2004 (GE) | SCALE | N.T.S. | DATE | 2008 | ||||||||||||||||||||||||||||||
| Landslide Preventive Works at Po Shan Road, Mid-Levels - Deisgn and Construction (Natural Terrain Risk Mitigation Works) | CHECK | ACYK | DRAWN | FLWY | |||||||||||||||||||||||||||||||
| JOB NO. | 60039173 | APPENDIX | Rev | ||||||||||||||||||||||||||||||||
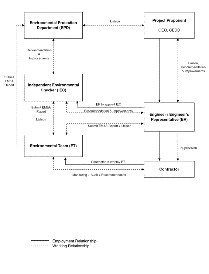
| Project Organization Structure | A | - | |||||||||||||||||||||||||||||||||